Thursday, March 3, 2016

Guitar Compensation Calculator

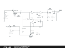
Photos of Guitar Compensation Calculator

Op-Amp Frequency Response - Ken Kuhn
Op-Amp Frequency Response 1 by Kenneth A. Kuhn Dec. 30, 2007, rev. Feb. 28, 2009 compensation methods have not been applied. The instabilities at low gain can be compensated by using some advanced methods beyond the scope of this article. ... Retrieve Here

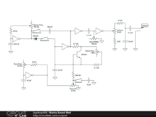
Guitar Compensation Calculator Pictures

About Elevators Moving The World - Otis Worldwide - Home
About Elevators Moving the world Imagine the skyline of a modern city if the elevator did not exist. Buildings would be limited to five or six stories. Compensation Sheave Elevator Rail. continued The rise of the modern elevator Geared traction elevators ... View Document

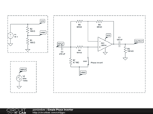
Guitar Compensation Calculator Pictures


Household contents insurance What is household contents insurance Household contents insurance (sometimes known as home contents insurance) covers most of your personal belongings and household amount of compensation a court may award you could be reduced if you have ... Fetch Content

Photos of Guitar Compensation Calculator

FL-150 Income And Expense Declaration
INCOME AND EXPENSE DECLARATION CASE NUMBER: Date: (SIGNATURE OF DECLARANT) Page 1 of 4 Unemployment compensation . . . . . . . . . . . . . . . . . . . . . . . . . . . . . . . . . . . . . . . . . . . . . . . . . . . . . . . . . ... Get Doc

Cora Health Services - Worker's Compensation - YouTube
Cora Health Services - Worker's Compensation Gyasi Azpeitia. Subscribe Subscribed Unsubscribe 1 1. Loading Workers Comp Settlement Calculator - What Is My Case Worth? - Duration: 3:51. Guitar Noize 208,020 views. 6:50 Mama Compensation - Duration: ... View Video

Photos of Guitar Compensation Calculator

CHAPTER 1: THE OP AMP - Analog Devices
CHAPTER 1: THE OP AMP Introduction In this chapter we will discuss the basic operation of the op amp, available to charge the internal compensation capacitor is dynamic. It is not limited to any fixed value as is often the case in VFB topologies. ... Fetch This Document

Product Liability Insurance - About.com Money
Product liability insurance protects a business against claims arising from products the business manufactures or sells to others. ... Read Article

Guitar Compensation Calculator Pictures

Effect Of The Cable Capacitance Of Long Control Cables On The ...
Effect of the Cable Capacitance of Long Control Cables on the Actuation of Contactors Technical Paper Dipl.-Ing. Dirk Meyer. 2 The contactor is the most important switching device in industrial and commercial applications. Its importance has ... Access This Document

Guitar Compensation Calculator Images

Build A Class-A Amplifier - PassDiy
Build a Class-A Amplifier Audio Feb, 1977 by Nelson Pass In spite of their high cost and low efficiency, class A power amplifiers have recently been compensation employed in transistor amplifiers because it actually reduces transient ... Get Content Here

Guitar Compensation Calculator

FORM IR21 Comptroller Of Income Tax NOTIFICATION OF A NON ...
24 Employee’s Income Tax Borne by Employer ** (See Explanatory Note10) No Yes, Fully Compensation for Loss of Office (See Explanatory Note 13) TV/ Radio/ Amplifier/ Hi-Fi/ Electric Guitar $360.00 6. Computer ... Document Viewer

Photos of Guitar Compensation Calculator

CABLE ANATOMY I: UNDERSTANDING THE SPEAKER CABLE - Pro Co Sound
CABLE ANATOMY I: UNDERSTANDING THE SPEAKER CABLE What are the main parts of a speaker cable and what does each one do? Typically a speaker cable has two stranded copper conductors, covered with insulation, twisted together ... Fetch Content

Guitar Compensation Calculator Images

Buffer Op Amp To ADC Circuit Collection - TI.com
SLOA098 6 Buffer Op Amp to ADC Circuit Collection 1.3.3 ADC Compensation Components ADC inputs can present a substantial capacitive load to the buffer op amp. ... Fetch Full Source

Guitar Compensation Calculator Images

Working While Disabled-—How We Can Help
Working While Disabled—How We Can Help Author: Social Security Administration Subject: Disability Benefits Keywords: Social Security Administration; benefits; disability benefits; work incentives; working while disabled Created Date: ... Document Viewer

Guitar Compensation Calculator Photos

Baggage Fees Information For Brussels Airlines Passengers ...
Baggage fees information for Brussels Airlines passengers Fees within the free baggage allowance Our excess baggage fees apply to one-way journeys. When pre-purchasing your excess luggage online, you receive up to 20% discount on offline rate. ... Read Document

Guitar Compensation Calculator Photos

Watts And Volt-Amps: Powerful Confusion
• IEEE Guide to Harmonic Control and Reactive Compensation of Static Power Conver-ters (IEEE Std 519-1981) The Institute of Electrical and Electronics Engineers, Inc., 345 E 47th Street, New York, NY 10017 ... Content Retrieval

Guitar Compensation Calculator Photos

CHAPTER 31 VETERANS VOCATIONAL REHABILITATION PROGRAM
CHAPTER 31 VETERANS VOCATIONAL REHABILITATION PROGRAM Eligibility: Served on or after September 16, VA disability compensation payment more expensive calculator will be covered if specifically required for a course and ... Doc Viewer

Printed Circuit Board - Wikipedia, The Free Encyclopedia
A printed circuit board (PCB) mechanically supports and electrically connects electronic components using conductive tracks, Compensation for deviations in the manufacturing processes (e.g. scaling to compensate for distortions during lamination) ... Read Article

Guitar Compensation Calculator Images


Compensation. The object is to solve for the open-circuit output voltage voc, the short-circuit output current isc, and the output resistance rout. By Thévenin’s theorem, these are related by the equation voc= iscrout. ... View This Document

Photos of Guitar Compensation Calculator

Here, In Checklist Form, Are All The Steps Of Building 30.
Here, in checklist form, are all the steps of building your home. The asterisk by the numbers mean that the Building Inspector must check the work at this ... Read Here

Guitar Compensation Calculator Images

2016 Form W-2
Wages, tips, other compensation. 2 . Federal income tax withheld. 3 . Social security wages. 4 . Social security tax withheld. 5 . Medicare wages and tips. 6 . Medicare tax withheld. Form W-3 to the Social Security Administration; photocopies are . not . acceptable. ... Visit Document

No comments:

Post a Comment